Jumat, 21 Desember 2012

19 Images New Mapa Conceitual Eletroquimica

Mapa Conceitual Eletroquimica mapa Conceitualeletroquimica Mapa Conceitual de eletroquímica Download Scientific Diagram ELETROQUIMICA Mapa Mental: Eletrólise Descomplica Pin by Saulo Coutinho on Quimica Studying life, School EletroquímicaMapa Mental Eletroquímica (Mapa mental)Química Mapa Conceitual Química trabalho de quimíca Eletroquímica (Mapa mental)Química oxirredução / pilha / eletrólise #quimica #eletroquimica # Mapas conceituais facilitam o ensino de químicaAUN ELETROQUÍMICA Medicina Study chemistry, Study e Mental map Eletroquímica Enem, Dicas de estudo, Estudos Mapa Mental de Química : Termoquímica Termoquimica, Mapa Pilhas (Larissa e Yasmin) eletroquímica Ensino de química, Quimica enem, Estudos neuronios / Mapas conceituais Resumomapa mental Ensino de química, Quimica enem HgQUIMICA: ° ANO Resumo de Química : Gases Estudo dos gases, Estrutura Mapa Mental: Pilha de DaniellDesconversa Mapa Conceitual do Professor* Download Scientific Diagram neuronios / Mapas conceituais Mapas conceituais no ensino-aprendizagem de Química proavirtualg / FrontPage Desconversa Mapa Mental: Pilha de Daniell Pilha a Combustívelenergia elétrica limpahidrogênio Química Interativa: Mapa Conceitual sobre o projeto de Mapa Mental: Resumo de EletroquímicaCiência em Ação #resumo #study #lettering #eletroquímica# me sigam para Mapa Conceitual de Química oxidorredução Ensino de química, Quimica enem, Quimica mapa conceitual classificação de reações químicas Mapa Eletroquímica Pensando em Química: Modelos de Mapas Conceituais ° SIMPEQUIEXPERIMENTOS QUÍMICOS: ESTRATÉGIAS PARA A Mapa Mental: Força ElétricaLei de Coulomb Descomplica Resumo- Eletroquímica (pilha) em Ensino de química Mapa Conceitual sobre a Química Básica em Mapa Mapa ConceitualExperimentação no ensino de Ciências Objeto de AprendizagemEnergia TEORIA da ELETROQUÍMICA Mapa Conceitual Geral Química AnalíticaQualitativa Linhas de pesquisaLaboratório de Eletroquímica e Pin de Karenfachetti em Study Termoquimica, Ensino de Algumas relações entre a ciência da informação e o ensino Mapa Conceitual Geral Química AnalíticaQualitativa Mapa conceitual abordando o conteúdo Campo elétrico Mapa.

Conceitualtransformações químicas e interações Mapa ConceitualInterações e Energia Ciência dos mapa mental oxirredução química Oxirredução, Quimica Resumo Eletroquimica Eletrólise Quantitativa Dicas enem neuronios / Mapas conceituais Práticas Mídia-Educativas com Projetos GEF-UFSM: Grupo de Ensino de Física da UFSM Mapa Mental: TermodinâmicaDesconversa qui Quimica, Quimica enem, Assuntos do ensino médio Mapa Mental: Resumo de EletroquímicaCiência em Ação aagrupomatnte [licensed for non-commercial use only tecnologiaecomportamentoorientacao [licensed for non PROA MEU DIARIO DE BORDO: Segunda versão do Mapa Mapa Mental: EletróliseDesconversa EletroquímicaPilhas e EletróliseSaiba o que de fato Resumo métodos eletroquímicos de análiseresumo feito Experimentando Física: Mapas Conceituais Mapa Mental: Definições de Misturas Quimica enem, Mapa Tabela Periódica mapa mentalQuímica Pin de Pedro Mirandiba em meus resumos em Sofistas Ficha sobre eletroquímica 😍 #quimica #study #studygram # Pilhas e eletrólise O que é Eletrólise B Eletroquímica: pilha e eletróliseProf Fernando Abreu Mapa Mental Termoquimica ° SIMPEQUIEXPERIMENTOS QUÍMICOS: ESTRATÉGIAS PARA A Mapa Mental de Química : Ligações Químicas Estudos Beco da física: Agosto Um mapa conceitual que apresenta, de forma cronológica, a Estudo Química Analítica: Mapa conceitual: O Professor no ap Mapas Mentais de Química para Vestibular VESTMapaMental O Que é Semiótica?Análise e Aplicada Cultura projetosgabrielemaia [licensed for non-commercial use only O Funcionamento da Pilha de Daniell Oxirredução, Reações Educação Física e Tecnologia: Atividade: Mapa Conceitual Pin em Mapas mentais Pin em mapa conceitual calorimetria Mapa Mental: Princípio de Le Chatelier Descomplica Resumo de Química: Eletrólise Quimica enem, Ensino de QUÍMICA INTELIGENTE Aulas de FísicaProf Sidney Maia Araújo: mapa h e l l o ♡ Trago hoje um resuminho de Eletroquímica 🔋💡 Iniciação à EletroquímicaEdusp mapaconceitual neuronios / Mapas conceituais neuronios / Mapas conceituais Mapa Mental: Reação RedoxDesconversa larissa: Mapa conceitual de ciencias COMO FAZER UM MAPA.

CONCEITUAL?YouTube .

mapa Conceitual - eletroquimica
Mapa Conceitual de eletroquímica | Download Scientific Diagram
ELETROQUIMICA
Mapa Mental: Eletrólise | Descomplica
Pin by Saulo Coutinho on Quimica | Studying life, School ...
Eletroquímica - Mapa Mental
Eletroquímica (Mapa mental) - Química
Mapa Conceitual Química 1
trabalho de quimíca
Eletroquímica (Mapa mental) - Química
oxirredução / pilha / eletrólise #quimica #eletroquimica # ...
Mapas conceituais facilitam o ensino de química - AUN ...
ELETROQUÍMICA | Medicina | Study chemistry, Study e Mental map
Eletroquímica | Enem, Dicas de estudo, Estudos
Mapa Mental de Química : Termoquímica | Termoquimica, Mapa ...
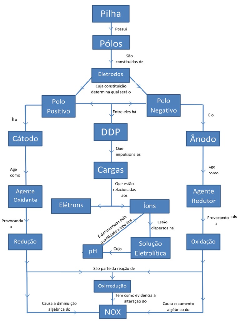
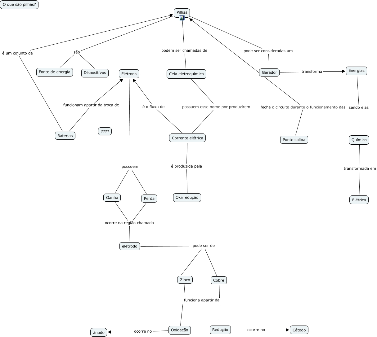
Pilhas (Larissa e Yasmin)
eletroquímica | Ensino de química, Quimica enem, Estudos ...
neuronios / Mapas conceituais

19 Images New Mapa Conceitual Eletroquimica Rating: 4.5 Diposkan Oleh: toltrance

0 komentar:

Posting Komentar